Ink

Brand Identity
& Mobile Application

YEAR 2018

GRDS 387 Interface Design
Savannah College of Art & Design

Have you (or a friend) ever designed a really cool business card on a free design app, attempted to print the design, and been disappointed when the final result falls flat of your expectations? Maybe the printer operator was unable to work with the file. The size wasn’t what you expected, the colors look flat, or the images are pixelated. Ink Printing was designed as a one-stop iOS application to solve this problem.

In order to create a seamless printing experience for print operators and designers, Ink Printing is a franchise based application, similar to a doordash or uber, where local print shops can opt to participate and users can design and place orders on an iOS app for their printed products.

Test the App

Actual printed mock up photographed by Ryland Perry.

Users can download estimate and invoice documentation for their business records.

Print Operators can offer discounts and communicate with users through the app.

High-capacity facilities may choose to offer delivery services for their products.

Photoshop mock up by Ryland Perry.

Photoshop Mock up of iOS App Design.

UX Design Process

UX Design Process

Phase 1: Concept Map

Concept mapping was performed to determine all the features and steps needed within the application to solve the problem.

Phase 2: Problem Statement

When customers submit their print job as an emails they often forget basic details, the app will have a form of all common questions based on which product they request in order to create the perfect final product. Many apps already in place are either not mobile friendly or have very limited options such as only printing images or text documents. 

Phase 3: Vision

The new design of Ink will help users achieve easy printing by allowing them to do submit print jobs and see a preview for greater accuracy and without the problems of forgetting details that they currently experience. 

Phase 4: Primary User

The primary user will be local business owners between the ages of 25-50. They are tech savy and busy entrepreneurs who are looking for easy ways to create their own marketing materials. The app will offer them a seamless way to submit projects for printing while asking them all the necessary details to ensure the file product is everything they hoped for.

Phase 5: Define Tasks

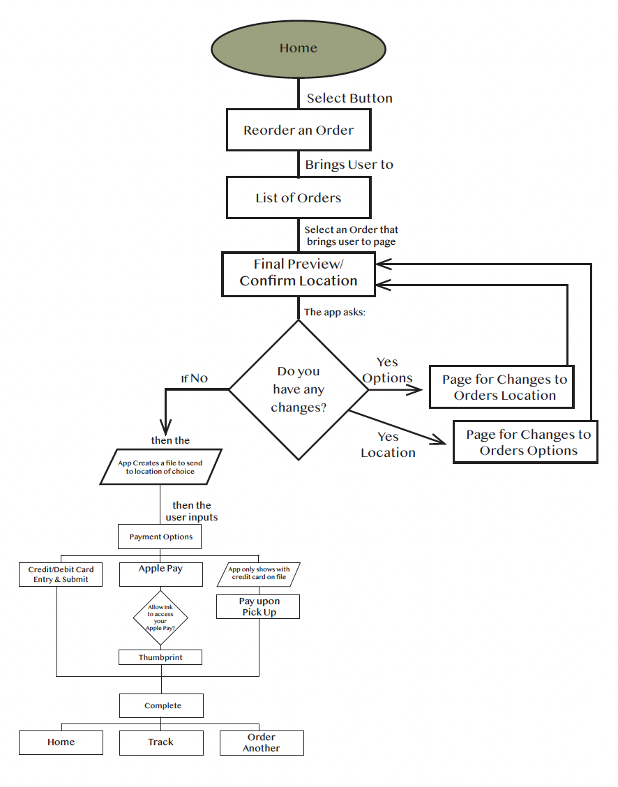
Phase 6: Task Mapping

Phase 7: wireframing

Phase 8: User Testing

The wireframes were scanned and linked together using the marvel app. Users were able to test the interface.

User One tested the app. She found that on one tracking page that the home button actually pulled up the edit page. Turns out the hot spot was linked incorrectly and I fixed this. Otherwise she had no changes.

User Two tested the app. His critiques included that my hand writing is messy in a few spots, but it works well. He also noticed that the payment jumps to directly tracking, and he found this confusing. I added a “thank you for ordering” page instead.

User Three also found that a page was mislinked. Second I noticed he really wanted to click on the settings button on the options page. They do look very clickable and would be on the real app when they turn into popping up options. This observation is good because he shows their placement makes them have higher clickablity then the looks good.

Phase 9: Digital Development

After creating revisions to the user tested wireframes, a digital application was developed and tested with marvel.

Test the App
Previous
Previous

Affirmative Research

Next
Next

Euro Hello!